预告|传媒艺术学院播音主持专业原创多幕情景舞台剧《显微镜下的身躯——毛江森院士》
来源:传媒艺术学院
责编: 余佳然
发布时间:2025-11-20
浏览量:576
当舞台光影掠过岁月长河,当青春演绎触碰科学星辰,2025年“科学家故事舞台剧推广行动”携光而来——传媒艺术学院播音与主持艺术专业原创多幕情景剧《显微镜下的身躯——毛江森院士》成功入选国家级立项名录并获经费支持,以艺术之名向科学精神致敬。
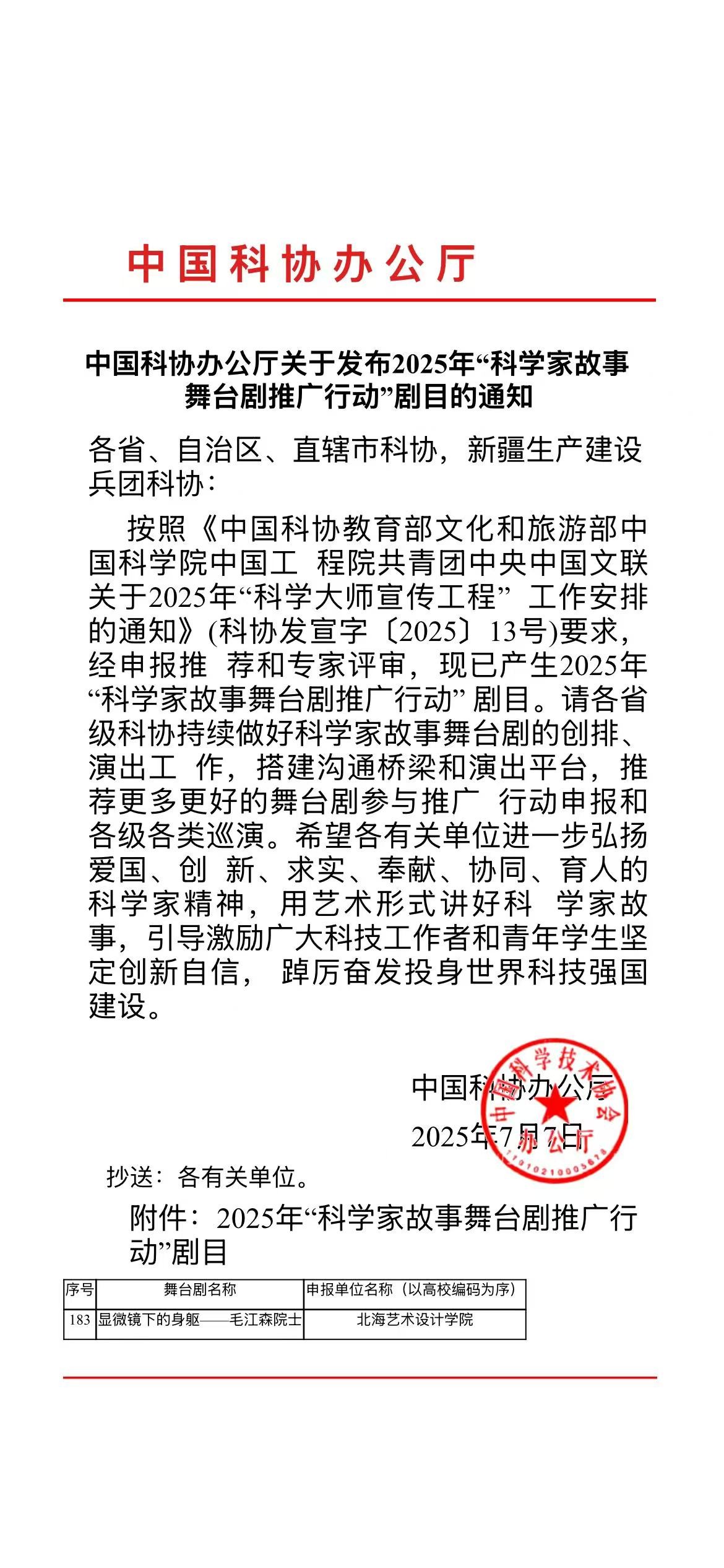
中国科协办公厅文件
“科学大师宣传工程”启动以来,全国高校及各级科协、科技馆踊跃申报。在200余个项目中,我校首次参评即获批立项,成为广西获此殊荣的本科高校之一。随后,该剧再获广西科协《2025年广西科学家精神舞台剧推广行动》专项支持。
此次入选,是学校深耕文化育人、教书育人、实践育人的诗意佐证,更是“展赛演播”特色教学从课堂走向舞台的生动实践,凝练出项目驱动育人的创新密码。作为由中国科协、教育部、文化和旅游部、中国科学院、中国工程院、共青团中央、中国文联七部门联合发起的重点行动,本项目以舞台为桥,让毛江森院士的坚守与热忱缓缓铺展,让爱国、创新、求实、奉献、协同、育人的科学家精神在台词与光影中静静流淌。
2025年“科学大师宣传工程”工作安排通知的红头文件
据此次项目的总编导王玥教授回忆,今年4月获悉中国科协通知时,原定团队已赴京实习,只得紧急挑选大一(现大二)年级5名学生重新组队。“五一”假期师生封闭打磨剧本、拍摄剧照、填报材料,又要合同审批、提交流程,学院办公室、教研室多位教师冒雨往返,“一张立项书背后是一整座校园的接力”。随着首演日程将至,传媒艺术学院播音与主持艺术专业的排练厅灯火通明。播音与主持艺术专业的学生在王玥教授的指导下,对台词、走位、灯光、音效等进行最后一轮排练,每一次的练习都是为了12月11-12日在校西区大礼堂呈现更好的作品做准备,同学们积极配合着王玥教授拍击节拍器——“滴答、滴答”,那是毛江森院士当年在实验室时间秒针的走动,如今被复刻成一句句有情感的台词。


师生共同打造原创多幕情景舞台剧《显微镜下的身躯——毛江森院士》
青年学子以舞台为舟,载着科研路上的赤诚与坚守;以声情为帆,扬着大师风骨里的执着与热爱。他们用细腻演绎复刻岁月痕迹,用真挚情感还原探索之路,让爱国、创新、求实、奉献的赤诚,随剧情在光影中流转,让科学家的赤子之心跨越山海,直抵人心。当青春活力碰撞科学光芒,舞台便成了信仰的栖息地,每一幕情景都是与先辈的隔空对话,每一句台词都藏着精神的传承。2025年12月11-12日,我们期待与您一起,共赴这场跨越时空的科学与艺术的浪漫之约。
演出时间:2025年12月11日、12日 晚7:30分
演出地点:北海艺术设计学院-西区-大礼堂
原创多幕情景舞台剧《显微镜下的身躯——毛江森院士》宣传海报